La presente guía técnica tiene por finalidad desarrollar los aspectos operativos y procedimentales necesarios para la correcta implementación de la Norma Técnica de Calidad y Funcionamiento de las plataformas electrónicas que sustentan procedimientos administrativos, establecida por el Decreto N° 11 de 2023.
Esta guía no crea obligaciones adicionales para los órganos de la Administración del Estado. Sin perjuicio de lo anterior, la Norma Técnica de Calidad y Funcionamiento si mandata regular los siguientes aspectos en esta guía técnica, los cuales se entienden integrados a dicha Norma:
i) Los lineamientos para la elaboración del catálogo de plataformas de cada órgano de la Administración del Estado (artículo 3).
ii) Las características y subcaracterísticas de calidad en el marco de la elaboración del Plan de Mejora Continua (artículo 6).
iii) La forma de actualización del catálogo de plataformas electrónicas (artículo 11).
La presente guía fue elaborada a partir de la familia de normas ISO/IEC 25000, otorgando una versión simplificada, adaptada al contexto de la Ley N°19.880 y la normativa administrativa dictada conforme a la Ley N°21.180.
El alcance de esta guía sólo se circunscribe a las “plataformas” o “plataformas electrónicas” que sustentan procedimientos administrativos, en cuanto su antecedente legal es el artículo 19 de Ley Nº 19.880 que establece bases de los procedimientos administrativos, según el cual los órganos de la Administración están obligados a disponer y utilizar adecuadamente plataformas electrónicas para efectos de llevar expedientes electrónicos, bajo ciertas condiciones de funcionamiento y calidad, entre otras. Sin perjuicio de lo anterior, los órganos de la Administración podrán voluntariamente utilizar esta guía para mejorar la calidad de otras plataformas.
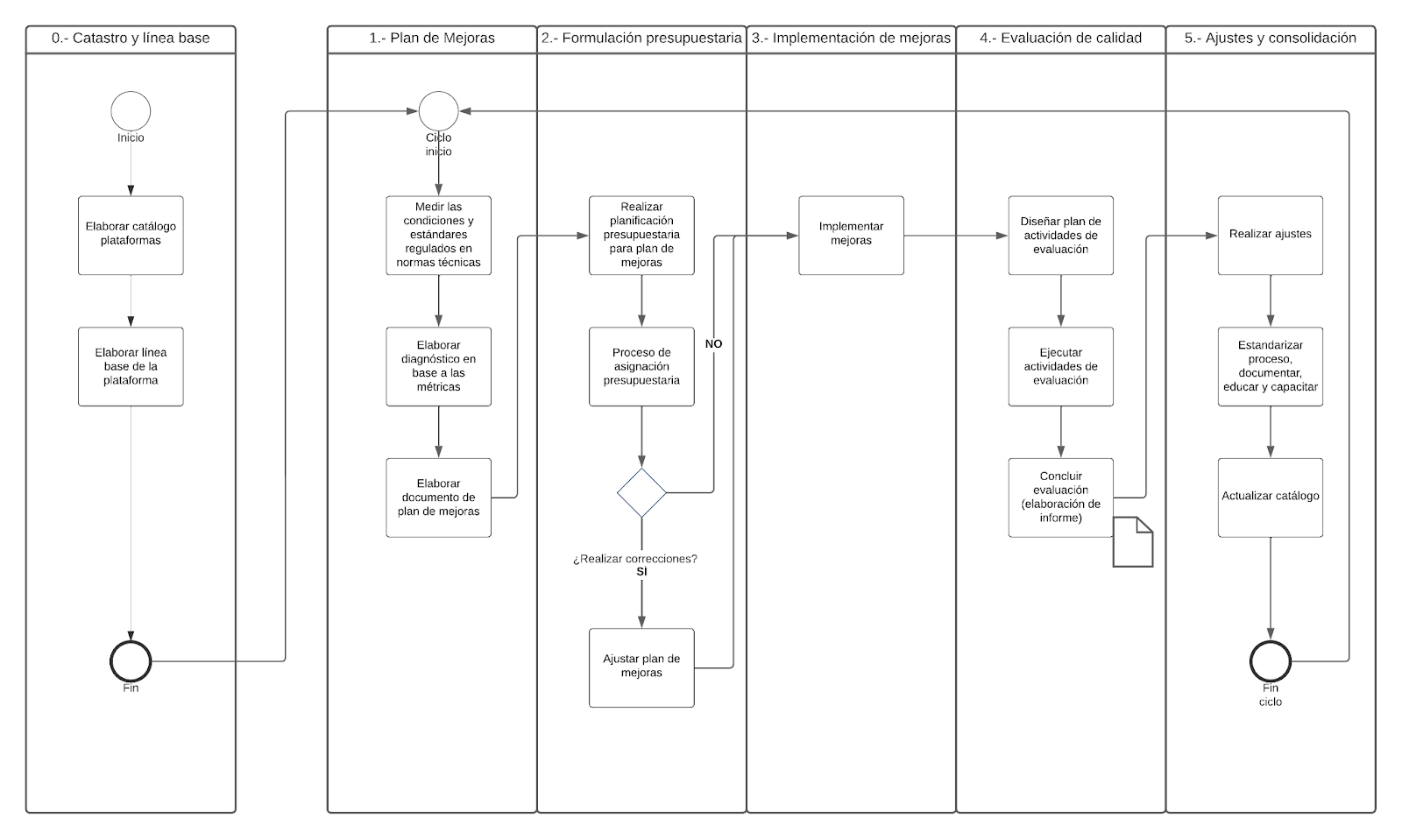
La Norma Técnica de Calidad y Funcionamiento, define Ciclo de Gestión de Calidad como el «Proceso de mejora continua de las plataformas electrónicas, cuyo objetivo será la reducción progresiva de las brechas tecnológicas detectadas respecto a los estándares requeridos para su funcionamiento. Este ciclo se materializa en el diseño, la implementación y la evaluación del Plan de Mejora Continua».
De conformidad con los artículos 3 y 5 de la Norma Técnica de Calidad y Funcionamiento, el Ciclo de Gestión de la Calidad cuenta con una etapa preliminar y 5 etapas de ejecución, consistentes en la implementación y evaluación del Plan de Mejora Continua ("Plan").
Cada órgano de la Administración del Estado deberá elaborar un Plan de Mejora Continua para cada plataforma que operen o administren tal como se muestra en la ilustración N° 1.
La etapa de «Elaborar Catálogo de Plataformas Electrónicas» representa el punto de previo al Ciclo de Gestión de la Calidad, y comprende la elaboración del Catálogo de Plataformas y la línea base sobre el estado de cada plataforma.
La Ilustración 2 expone de forma gráfica el proceso de Gestión de la Calidad descrito en los artículos 3, 6, 7, 8, 9, 10 y 11 de la Norma Técnica de Calidad y Funcionamiento..
El Catálogo de Plataformas ("Catálogo") contendrá un registro de todas las plataformas electrónicas que un órgano de la Administración del Estado administre o opere, e incluirá la información detallada en la sección 3.2 de la presente Guía.
Los órganos de la Administración del Estado actualizarán su Catálogo, cada vez que implementen un nuevo Plan de Mejora Continua, reflejando las mejoras aplicadas en aquellas plataformas priorizadas por el órgano, en función de sus competencias, objetivos estratégicos, disponibilidad presupuestaria.
Antes de aplicar métricas o iniciar el Ciclo de Gestión de la Calidad, es fundamental revisar esta guía en su totalidad y comprender el modelo de calidad aplicable (ya sea del producto o en uso), junto con sus características, subcaracterísticas y métricas. Esto permitirá una implementación adecuada y alineada con los objetivos institucionales.
En muchos órganos, es probable que las plataformas no cuenten con mediciones previas ni con antecedentes cuantitativos sistemáticos que permitan definir la Línea base. En esos casos es posible utilizar otros antecedentes para describir el estado actual de la plataforma, previo al ingreso por primera vez al Plan de Mejora Continua, como por ejemplo:
En esta etapa inicial, el énfasis estará en describir con claridad qué se quiere mejorar y por qué, antes que en establecer comparaciones cuantitativas.
Para aquellas plataformas que ya hayan sido objeto de un Plan de Mejora Continua, el diagnóstico se sustentará en métricas cuantitativas asociadas a las subcaracterísticas seleccionadas, permitiendo evaluar con mayor precisión el avance y la efectividad de las iniciativas de mejora, brechas, debilidades u oportunidades de mejora detectadas previamente.
Este enfoque progresivo permite que todos los órganos —independientemente de su nivel de madurez en medición— puedan iniciar el proceso de mejora continua, avanzando gradualmente hacia una evaluación más rigurosa y trazable en ciclos posteriores.
El Catálogo de Plataformas contendrá al menos, la siguiente información respecto de cada una de las plataformas electrónicas que administra el órgano:
En la plantilla guía encontrarás un formato sugerido para iniciar la elaboración del Catálogo de plataformas.
Los órganos de la Administración del Estado podrán seleccionar una de las siguientes categorías para describir las plataformas electrónicas que operen o administren:.
Se recomienda que la identificación de las plataformas se base en criterios técnicos, que consideren la naturaleza del proceso que sustenta la plataforma; el tipo de persona usuaria a la que está dirigida (ciudadanía, funcionarios(as), personal a honorarios, otros órganos de la Administración del Estado); su grado de exposición externa y/o su rol en el Ciclo de Gestión de la Calidad.
Para aquellas plataformas electrónicas que cumplan múltiples funciones dentro del ecosistema digital institucional, como por ejemplo sustentar un procedimientos administrativos, interoperar con otros sistemas, proveer información al público o gestionar procesos internos, se recomienda que su clasificación en el Catálogo sea en base a su función principal o más relevante que la plataforma desempeña, entendida como aquella que representa su propósito funcional predominante y su mayor impacto en la operación institucional.
La actualización del Catálogo de Plataformas tiene por objeto reflejar con fidelidad el ecosistema digital del órgano y los avances derivados de los ciclos de mejora. Su actualización es una buena práctica de gestión, fundamental para dar continuidad al Ciclo de Gestión de la Calidad definido en la Norma Técnica.
¿Cuándo actualizar?
¿Qué información actualizar?
¿Quién es responsable?
Para que la información contenida en el Catálogo refleje de manera más precisa los avances y derivados de la implementación de cada Plan de mejora, se recomienda que la actualización se realice conjuntamente por el área responsable del sistema (dueño funcional o business owner) y el equipo técnico que respalde su operación, quienes validarán la actualización con quienes lideran el proceso de mejora institucional.
¿Cómo se recomienda registrar los cambios?
Para elaborar sus Planes de Mejora Continua, cada órgano de la Administración seleccionará características y subcaracterísticas que permitan evaluar la calidad de cada plataforma, de conformidad con el artículo 6 de la Norma Técnica de Calidad y Funcionamiento.
La elección de estas características dependerá de la etapa en que se encuentre la plataforma, a saber:
Cada modelo establece distintos aspectos de calidad que permiten orientar las acciones de mejora y medir su efectividad de manera adecuada según el contexto.
La evaluación de la calidad en uso tiene como objetivo determinar si una plataforma satisface de manera efectiva las necesidades específicas de sus personas usuarias. Como buena práctica, para obtener resultados representativos, se recomienda que esta evaluación se realice en un entorno real de operación, donde la plataforma esté en uso activo.
El modelo de calidad en uso contempla cinco (5) características:
Estas características se desglosan en las siguientes subcaracterísticas:
La evaluación de la calidad del producto se aplica principalmente durante las etapas de desarrollo de la plataforma. Esta evaluación se basa en la definición de requerimientos, especificaciones de diseño y análisis del código fuente, permitiendo que los equipos de desarrollo identifiquen problemas de calidad de forma temprana e implementen acciones correctivas oportunas.
Además, esta evaluación puede extenderse a las fases de prueba y a ciertas etapas de operación previas a la puesta en producción. Es importante que la medición se realice mientras la plataforma esté en ejecución, para asegurar una evaluación efectiva.
El modelo de calidad del producto está compuesto por ocho (8) características:
Estas características se desglosan a su vez en subcaracterísticas, como se indica a continuación:
Cada órgano de la Administración del Estado podrá seleccionar un mínimo de cuatro (4) subcaracterísticas de las señaladas anteriormente, ya sea que de una misma o de diferentes características, considerando previamente su modelo de calidad, para la elaboración del Plan de Mejora Continua, tal como se señala en el artículo 6 de la Norma Técnica de Calidad y Funcionamiento.
En el contexto de la Transformación Digital del Estado, los órganos de la Administración están mandatados a implementar procesos sistemáticos de mejora continua sobre las plataformas electrónicas que sustentan procedimientos administrativos. El «Plan de Mejora Continua» es el instrumento clave de este proceso, ya que permite traducir diagnósticos técnicos en acciones concretas que aborden brechas identificadas, promuevan la calidad del servicio y fortalezcan la resiliencia tecnológica institucional.
De conformidad al numeral 2) del artículo 5 de la Norma Técnica, en los casos en que las iniciativas del Plan de Mejora Continua se presenten para obtener financiamiento a través del proceso presupuestario anual, los órganos de la Administración del Estado que correspondan deberán realizar la formulación de proyectos de tecnologías de la información y comunicación a través del instrumento EvalTIC, según lo establecido en las disposiciones para la formulación de proyectos TIC, conforme a la Ley de Presupuestos de cada año y sus instrucciones.
Cada Plan de Mejora Continua se construye a partir de la identificación de una o más plataformas electrónicas priorizadas por el órgano. Para cada plataforma, se elaborará un diagnóstico de su situación actual y se indicará una o más iniciativas de mejora, que permitirán cerrar brechas, reducir riesgos o elevar su desempeño, conforme a las subcaracterísticas de calidad que se seleccionen, las métricas asociadas y otros aspectos relevantes como plazos, costos, riesgos y evaluación.
En este sentido, el plan articula tres niveles lógicos y complementarios:
El presente formato tipo busca estandarizar la elaboración de estos planes, entregando una estructura clara que facilite su diseño, ejecución, evaluación y ajuste. En él se incorporan elementos esenciales como la priorización de plataformas, la definición de métricas e indicadores, la estimación de costos y plazos, y la identificación de riesgos, todo ello en coherencia con lo establecido en la Norma Técnica de Calidad y Funcionamiento y las directrices de la División de Gobierno Digital.
La primera etapa en la elaboración del Plan de Mejora Continua consiste en identificar las plataformas electrónicas que serán objeto de mejora durante el período definido.
Esta selección se basará en criterios de priorización alineados con las competencias institucionales, los objetivos estratégicos del servicio, la disponibilidad presupuestaria y las fases de implementación de la Ley N° 21.180. El objetivo es focalizar los esfuerzos en aquellas plataformas que tengan mayor impacto en la gestión institucional y en la calidad de los servicios digitales ofrecidos a la ciudadanía.
A continuación, se describen las iniciativas de mejora previstas para el período actual, en función de las brechas detectadas y las prioridades institucionales.
Incluir una descripción general de las iniciativas de mejora propuestas, destacando su propósito, alcance, relación con los objetivos institucionales y su vinculación con las normas técnicas aplicables.
Para cada plataforma priorizada, se indicará:
Los objetivos esperados describen los resultados concretos que se pretende alcanzar con la iniciativa de mejora, en coherencia con las características y subcaracterísticas del modelo de calidad adoptado (ver sección 4) y con las métricas seleccionadas para el seguimiento, identificando explícitamente qué se busca optimizar, para quién y cómo se medirá el impacto.
Los objetivos podrán estructurarse en dos dimensiones: beneficios para las personas naturales, personas jurídicas o entes y agrupaciones sin personalidad jurídica que actúen como interesados frente a la Administración, de impacto institucional.
En caso de la primera dimensión, se recomienda describir los beneficios específicos que la iniciativa generará para las personas naturales, jurídicas o agrupaciones sin personalidad jurídica que actúan como interesados ante la Administración. Los beneficios pueden estar relacionados con:
Se sugiere cuantificar el impacto cuando sea posible, y relacionarlo con las subcaracterísticas aplicables (por ejemplo, adecuación funcional, usabilidad, eficiencia temporal, accesibilidad).
Relacionar estos beneficios con subcaracterísticas como eficiencia en el uso de recursos, mantenibilidad, confiabilidad o operabilidad.
Consigne aquí objetivos estratégicos, normativos o sectoriales que no se reflejen directamente en métricas operativas, pero que sean relevantes para la evaluación de la mejora (por ejemplo, cumplimiento de estándares internacionales, mandatos regulatorios, alineación con políticas públicas).
Esta sección orienta la selección de las características y subcaracterísticas de calidad que serán evaluadas en el Plan de Mejora Continua. Asimismo, establece la definición de las métricas asociadas a cada iniciativa de mejora priorizada, las cuales permitirán medir el desempeño de las subcaracterísticas seleccionadas. Los resultados de estas métricas, consolidados a nivel del plan, constituyen la base objetiva para monitorear el avance y evaluar el cumplimiento de los resultados esperados.
Se sugiere seleccionar al menos cuatro subcaracterísticas, ya sea que pertenezcan a una sola característica o a varias de ellas, de acuerdo con lo estipulado en el artículo 6, inciso segundo, numeral 4) de la Norma Técnica de Calidad y Funcionamiento.
Para cada subcaracterística seleccionada, se registrará la siguiente información:
Este registro permite establecer una trazabilidad clara entre el diagnóstico inicial, las metas de mejora y la posterior evaluación de resultados.
Esta sección presenta las iniciativas de mejora asociadas a cada plataforma priorizada, las cuales surgen directamente del diagnóstico de calidad realizado. Cada iniciativa reflejará una acción concreta, planificada, con responsables definidos, cronograma, recursos y criterios de evaluación. Las iniciativas constituyen la unidad operativa principal del Plan de Mejora Continua y se enfocaránen resolver brechas detectadas, alineándose con las subcaracterísticas de calidad comprometidas. La formulación asegurará la trazabilidad entre el diagnóstico, la iniciativa y los resultados esperados.
Es la estimación del costo total de implementación de la iniciativa de mejora, considerando todos los recursos necesarios.
Presentar una hoja de ruta con los hitos principales que marcarán el desarrollo de la iniciativa de mejora.
Se pueden agregar tantos hitos como sea necesario para reflejar la planificación de la iniciativa de mejora.
Es la estimación de cuántos años se espera que la mejora implementada mantenga su vigencia o utilidad operativa.
Identificar y describir los principales riesgos que podrían afectar la implementación o sostenibilidad de la iniciativa de mejora.
Las iniciativas se implementarán acorde al presupuesto designado para estas. Cabe señalar que le corresponde a cada órgano definir la gobernanza interna, de la implementación del Plan, así como también, los mecanismos para asegurar dicha implementación.
Se espera que en cada Plan de Mejora Continua que se elabore, los órganos de la Administración del Estado aborden nuevas subcaracterísticas, con el objetivo de cubrir la totalidad de ellas para cada plataforma. No obstante lo anterior, si alguna iniciativa de mejora fue catalogada como insuficiente en su evaluación, o si se modifican los requerimientos de la plataforma electrónica, se recomienda evaluar la posibilidad de repetir subcaracterísticas.
De acuerdo con la Norma Técnica de Calidad y Funcionamiento, una métrica es una medida o valor que permite evaluar el desempeño de una plataforma respecto de una determinada característica o subcaracterística de calidad, en un momento específico del tiempo.
Las métricas son herramientas cuantitativas que permiten observar, comparar y monitorear atributos del sistema vinculados a la calidad del producto o a la calidad en uso. Por ejemplo:
Cada modelo de calidad, en uso o del producto, establece un conjunto de características y subcaracterísticas. A partir de estas, se definen las métricas asociadas, junto con las fórmulas que permitan su medición objetiva.
Toda métrica se relacionará directamente con una iniciativa de mejora concreta incluida en el Plan de Mejora Continua. Esto asegura que:
A continuación, se presentan los elementos a documentar para cada métrica seleccionada:
Las métricas pueden seleccionarse desde los ejemplos provistos en esta guía o ser definidas por cada órgano, siempre que sean pertinentes, medibles y coherentes con las iniciativas incluidas en el Plan de Mejora Continua.
A continuación, se presenta un ejemplo de aplicación cuyo propósito es clarificar el uso de las métricas en el contexto de una iniciativa de mejora. Este ejemplo permite visualizar cómo vincular las métricas con las subcaracterísticas seleccionadas, y cómo establecer valores actuales y umbrales esperados de forma coherente y medible.
En el caso de plataformas ya en operación, se utilizan métricas del modelo de calidad en uso. Este modelo se centra en cómo las personas interactúan con la plataforma y en qué medida satisface sus necesidades. A modo de ejemplo, la siguiente métrica:
Ejemplo N°1
|
Modelo |
Calidad en uso |
|
Característica |
Eficacia |
|
Subcaracterística |
- |
|
Métrica |
Tareas completadas |
|
Fórmula |
X = A / B, donde:
|
A continuación, se presentan ejemplos de métricas aplicables al modelo de calidad del producto. Estas métricas permiten evaluar atributos internos de la plataforma durante su desarrollo o despliegue inicial.
Es decir, si la plataforma está siendo desarrollada, en pruebas, o siendo instalada, corresponde utilizar el modelo de calidad del producto.
En este ejemplo se utiliza la característica «Eficiencia de Desempeño», la cual contempla tres subcaracterísticas definidas en el modelo de calidad. A continuación, se presentan algunas métricas ilustrativas que podrían emplearse para cada una de ellas:
Una vez seleccionadas las subcaracterísticas, se determinará las métricas asociadas y definir, cuando corresponda, las fórmulas de medición que permitirán evaluar cuantitativamente el desempeño de la plataforma respecto a esas subcaracterísticas.
A continuación, se presentan dos ejemplos ilustrativos:
Ejemplo N°1
|
Modelo |
Calidad del producto |
|
Característica |
Adecuación funcional |
|
Subcaracterística |
Completitud funcional |
|
Métrica |
Completitud de la implementación funcional |
|
Fórmula |
X = A / B, donde:
|
Ejemplo N°2
|
Modelo |
Calidad del producto |
|
Característica |
Eficiencia del desempeño |
|
Subcaracterística |
Utilización de recursos |
|
Métrica |
Uso de ancho de banda |
|
Fórmula |
X = bps, donde, bps representa los bits transmitidos por segundo (bits per second) |
Este anexo muestra un ejemplo de documentación de una métrica.
|
Modelo |
Calidad en uso |
|
Característica |
Eficiencia |
|
Subcaracterística |
Eficiencia |
|
Métrica |
Tiempo de la tarea |
|
Propósito de la métrica |
Evaluar cuánto tiempo tarda una persona usuaria en completar una tarea en comparación con el tiempo estimado o planificado |
|
Método de aplicación |
Se registrarán ambos valores, tiempo actual observado y tiempo estimado o planificado, mediante pruebas de uso, seguimiento de registro de sistema o medición directa con personas usuarias |
|
Fórmula |
X=A/B, en donde:
|
|
Valor esperado |
Un valor igual o menos a 1, siendo preferible un valor menor que 1, lo que indica que el tiempo real es igual o inferior a lo planificado |
|
Tipo de medida |
En este caso tiempo (duración de la tarea) |
|
Recursos utilizados |
Registro del sistema, sesiones de prueba con personas usuarias, cronometraje manual o digital, entrevistas o encuestas sobre experiencia de uso |
Este anexo complementa la guía entregando ejemplos de métricas aplicables al modelo de calidad del producto. Su propósito es servir como referencia para los órganos que elaboren planes de mejora.
Ejemplos de Métricas para el modelo de calidad del producto
Métrica 1
Modelo: Calidad del producto
Característica: Eficiencia de desempeño
Subcaracterística:Comportamiento temporal
Métrica: Tiempo promedio de respuesta del sistema
Fórmula:
X=AB
donde:
Esta métrica permite evaluar si el sistema responde dentro de los tiempos establecidos en los requisitos técnicos, mejorando la experiencia de la persona usuaria.
Métrica 2
Modelo: Calidad del producto
Característica: Eficiencia de desempeño
Subcaracterística: Utilización de recursos
Métrica: Porcentaje de uso de CPU
Fórmula:
X=AB100
donde:
Esta métrica permite identificar cuellos de botella y planificar mejoras en la infraestructura tecnológica.
Métrica 3
Modelo: Calidad del producto
Característica: Compatibilidad
Subcaracterística: Coexistencia
Métrica: Incidencias de interferencia entre sistemas coexistentes
Fórmula:
X=AB
donde:
Esta métrica mide la estabilidad del producto al operar junto con otros sistemas en el mismo entorno sin provocar interferencias. Un valor más cercano a 0 indica mejor capacidad de coexistencia.
Métrica 4
Modelo: Calidad del producto
Característica: Compatibilidad
Subcaracterística:Interoperabilidad
Métrica: Utiliza Red de Interoperabilidad (RdO)
Fórmula:
Esta métrica permite evaluar si el sistema cumple con el decreto 12 de MinSegpres del 17 de agosto de 2023.
Métrica 5
Modelo: Calidad del producto
Característica: Usabilidad
Subcaracterística: Aprendizaje
Métrica: Tiempo promedio para completar una tarea por primera vez
Fórmula:
X=AB
donde:
Esta métrica evalúa la facilidad con la que una persona usuaria puede aprender a operar el sistema sin asistencia externa.
Métrica 6
Modelo: Calidad del producto
Característica: Usabilidad
Subcaracterística: Accesibilidad
Métrica: Conformidad W3C (WCAG)
Fórmula:
Esta métrica evalúa el grado en que la plataforma cumple con los estándares internacionales de accesibilidad web definidos por el W3C.
Métrica 7
Modelo: Calidad del producto
Característica: Usabilidad
Subcaracterística: Inteligibilidad
Métrica: Índice de comprensión de adecuación
Fórmula:
X=AB
donde:
Esta métrica mide la capacidad del producto para comunicar de manera clara y directa su utilidad y propósito, permitiendo que las personas usuarias reconozcan si el sistema satisface sus necesidades desde el primer contacto. Un valor alto indica que la interfaz y el diseño hacen explícita la funcionalidad del sistema.
Métrica 8
Modelo: Calidad del producto
Característica: Usabilidad
Subcaracterística: Protección frente a errores de persona usuaria
Métrica: Tasa de errores prevenidos por mecanismos del sistema
Fórmula:
X=AB
donde:
Esta métrica evalúa la capacidad del sistema para anticipar, prevenir o corregir acciones incorrectas de la persona usuaria antes de que generen consecuencias negativas. Un valor alto indica una mayor capacidad preventiva del sistema.
Este anexo complementa la guía entregando ejemplos concretos de métricas aplicables al modelo de calidad en uso. Su propósito es servir como referencia para los órganos que elaboren planes de mejora.
Métricas para el modelo de calidad en Uso
Métrica 1
Modelo: Calidad en Uso
Característica: Eficacia
Subcaracterística: Eficacia
Métrica: Tasa de éxito de tareas
Fórmula:
X=AB
donde:
Esta métrica mide si las personas usuarias logran completar los objetivos establecidos en un escenario real de uso.
Métrica 2
Modelo: Calidad en Uso
Característica: Satisfacción
Subcaracterística: Confianza
Métrica: Net Promoter Score (NPS)
Fórmula:
X = %Promotores − %Detractores
donde:
Esta métrica refleja la percepción de la persona usuaria sobre la calidad general del sistema y su disposición a recomendarlo a otros.
Métrica 3
Modelo: Calidad en Uso
Característica: Satisfacción
Subcaracterística:Placer
Métrica: Índice de experiencia agradable (IEA)
Fórmula:
X=i=1NPiN
donde:
Esta métrica mide el grado en que las personas usuarias perciben el uso del sistema como una experiencia placentera, más allá de la utilidad o eficacia. Se recomienda complementarla con herramientas como cuestionarios de experiencia de persona usuaria (e.g., AttrakDiff o UEQ – User Experience Questionnaire).
Métrica 4
Modelo: Calidad en Uso
Característica: Satisfacción
Subcaracterística: Confort
Métrica: Índice de comodidad de uso
Fórmula:
X=i=1NCiN
donde:
Esta métrica mide el grado en que el sistema resulta cómodo de usar, considerando elementos como fatiga visual, claridad de presentación, disposición de los elementos en pantalla, tamaño de fuente, interacción con dispositivos de entrada, etc.